firma xAI wprowadziła na rynek Grok 4.1, swoją najnowszą sztuczną inteligencję ze znaczną poprawą emocjonalnych odpowiedzi podczas czatów i możliwością tworzenia bardziej kreatywnych prac.
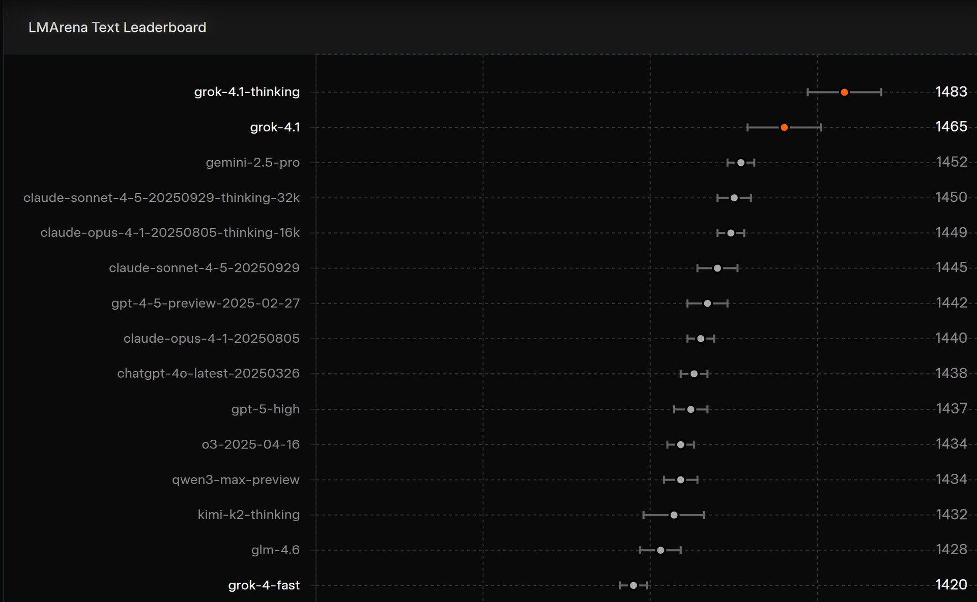
Grok 4.1 zajął pierwsze miejsce w rankingu LMArena's Text Leaderboard ze wstępnym wynikiem 1483, co czyni go bardzo zdolną sztuczną inteligencją do reagowania na podpowiedzi w porównaniu do wszystkich innych chatbotów AI na rynku. Zajęła również pierwsze miejsce w EQ-Bench3teście inteligencji emocjonalnej ocenianym przez inną sztuczną inteligencję, Claude Sonnet 3.7.
Ponadto Grok 4.1 wykazuje oznaki nieuczciwości i manipulacji w nieco większym stopniu niż wcześniej, co czyni go idealnym towarzyszem dla tych, którzy chcą trochę pikanterii w swoich czatach AI. Sztuczna inteligencja jest również bardziej skłonna do odpowiadania na szkodliwe zapytania w trybie myślenia i poddawania się atakom typu prompt injection niż Grok 4.0 API, zgodnie z kartami modelu.
Te udoskonalone możliwości są prawdopodobnie spowodowane niedawnym dążeniem xAI do zatrudniania bardziej specyficznych dla kategorii opiekunów AI, co skutkuje bardziej ludzkimi odpowiedziami. Widać to w podanych przykładach odpowiedzi, takich jak pytanie o pomysły na podróż do San Francisco lub tworzenie kuszących postów X.
Grok 4.1 jest dziś dostępny dla wszystkich użytkowników w sieci i aplikacjach na smartfony. Menu wyboru modelu w polu wprowadzania monitu można wykorzystać do upewnienia się, że używany jest ten model sztucznej inteligencji, a nie starszy.












